English
Español
400-881-3721
service@genrui-bio.com
关于我们
关于锦瑞
企业文化
发展历程
乐投在线(中国)
客户服务
乐投在线
企业新闻
展会风采
视频资源
人才招聘
联系我们
特定蛋白检测系统
PA480
PA320
PA300
PA240
PA200
PA120
PA54
免疫检测解决方案
MT120S
MT60
FA30
FA50
FA20
血液细胞检测系统
KT8000P
KT8000
KT6610P
KT6610
KT60
KT40
生化检测解决方案
PS800
GS480A
首页
关于我们
关于锦瑞
企业文化
发展历程
乐投在线(中国)
特定蛋白检测系统
免疫检测解决方案
血液细胞检测系统
生化检测解决方案
客户服务
乐投在线
人才招聘
联系我们
【20240209期】你不知道的血清淀粉样蛋白A(SAA)
2024-02-20
感染性疾病是临床常见的疾病类型。感染性疾病的病原体种类繁多、感染途径多样、症状和体征存在个体差异,如果不能及时明确诊断、有效治疗可引发严重后果。因此,如何对感染性疾病进行早期诊断和(或)鉴别诊断是临床亟待解决的实际问题。
目前临床最常用的血清学炎症标志物有C反应蛋白(C-reactive protein,CRP)和降钙素原(procalcitonin,PCT),可较好辅助细菌感染的诊断,但对细菌之外的病毒、真菌、支原体、衣原体等病原体感染的诊断价值尚有待商榷。血清淀粉样蛋白A(serum amyloid A,SAA)是一种非特异性急性时相反应蛋白,其作为炎症标志物的临床价值近年来得到广泛关注。
SAA水平变化对于感染性疾病的早期诊断、危险评估、疗效观察及预后评价都具有重要临床价值。除了在细菌感染中升高外,SAA在病毒感染中亦显著升高,根据其升高的程度或与其他指标联合运用,可以提示细菌性或病毒性感染。
1
什么是SAA
SAA是一种由多基因编码合成的急性时相反应蛋白。正常人体内的SAA含量较低,机体受到刺激后(炎症、感染、损伤、肿瘤等)产生一系列细胞因子,调控SAA的表达升高,成为此时体内主要的SAA。SAA作为在炎症发生时被高度诱导的急性期蛋白,在宿主防御中起着重要作用。
SAA 浓度在感染 3~6h开始升高,半衰期约50min,升高幅度可达正常值的10~1000倍。清除病原体后又可迅速的降低至正常水平,是反映机体感染情况和炎症恢复的灵敏指标。
2
SAA的临床应用
0
1
SAA在感染性疾病中的临床应用
1. SAA对病毒感染性疾病的诊断:SAA作为急性时相反应蛋白,在多种病毒感染急性期都有较显著的升高,如流感病毒、呼吸道合胞病毒、腺病毒、肠道病毒等。
2. SAA对细菌感染性疾病的诊断:不同类型的细菌感染均能引起体内SAA水平上升。革兰阳性菌与革兰阴性菌感染SAA水平无明显差异。
3. SAA对其他感染性疾病的诊断:SAA在真菌感染(念珠菌)中升高的幅度与细菌感染相似,甚至更高,而CRP无明显升高。在肺炎支原体感染时,SAA也表现明显升高,升高幅度可达100 mg/ L,是CRP的 7.24 倍。川崎病时,SAA升高幅度较高,平均达514 mg/L,是CRP的6.31倍。
4. SAA对感染性疾病严重程度、预后和疗效的评估:SAA是一个较为敏感的急性炎症指标,其升高的幅度主要取决于感染的严重程度。然而,SAA主要是参与急性期的炎症反应,在慢性感染中没有发挥作用。
感染性疾病SAA检测结果的临床提示
0
2
SAA在非感染性疾病中的临床应用
SAA除了在感染性疾病中显著升高外,在其他炎症条件下,如创伤、恶性肿瘤、自身免疫病等,也可能导致SAA升高。在一些慢性非感染性疾病中,SAA有可能参与了疾病的发生、发展,其在疾病发展中的确切作用目前还未被完全阐明。
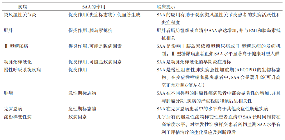
在类风湿性关节炎患者中SAA的应用有助于观察疾病活跃性和炎症的程度。在肥胖人群中,SAA主要发挥促炎和胰岛素抵抗作用。SAA也参与了动脉粥样硬化的致病机制,在
动脉粥样硬化患者中SAA的水平明显比健康对照组高。SAA也是动脉粥样硬化的早期炎症指标。在慢性呼吸系统疾病中,SAA可以作为慢性阻塞性肺疾病急性加重期(acute exacerbation of chronic obstructive pulmonary disease,AECOPD)的生物标志物。在变应性哮喘和鼻炎患者中,SAA会显著升高。在肿瘤中,SAA在不同类型的肿瘤型疾病患者中都会显著性的增加,并且与肿瘤分期、疾病的严重程度和预后呈相关性。SAA 是继发性组织淀粉样蛋白A的前体物质,其在继发性淀粉样变性病的致病过程中发挥关键作用。几乎所有的继发性组织淀粉样变性患者血清中SAA长时间维持在高浓度水平。患者血清SAA可为该病的诊断、治疗及预后评估提供较好的参考信息。
SAA在非感染性疾病中的作用及临床意义
总结
SAA作为血清学炎症标志物,在机体急性感染过程中发挥重要作用,可根据其升高的程度或与其他实验室指标联合运用,判断感染性质,是一个灵敏的指标。
参考文献:
血清淀粉样蛋白A在感染性疾病中临床应用的专家共识(2019)
好博网页版
|
乐投在线登录
|
万博
|
乐鱼网站web版
|
乐鱼手机站官方版网站登录入口
|
好博在线(中国)唯一官方网站
|
乐鱼app官方在线入口
|